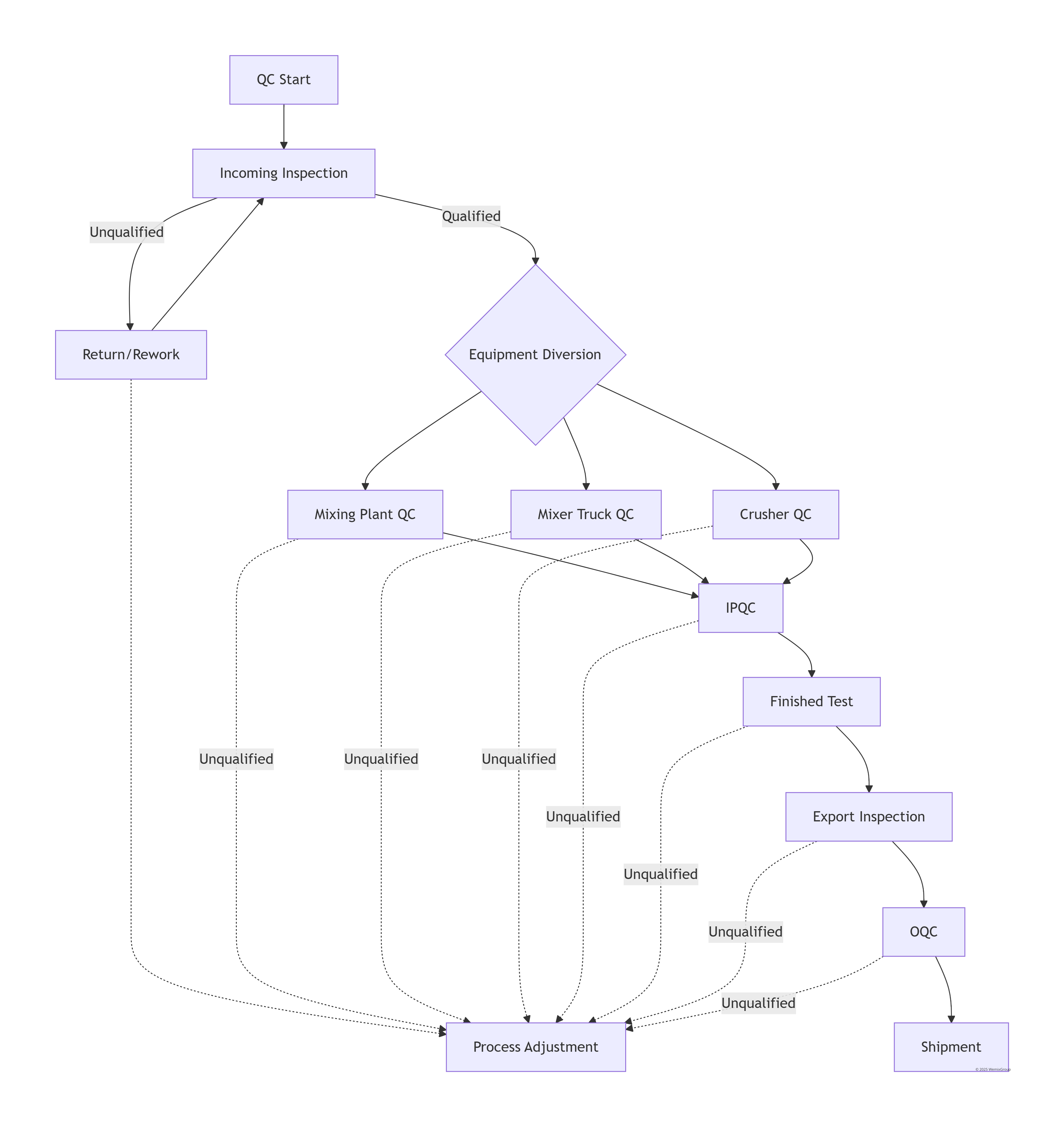
Quality Control
Mail Us
Certificates
ISO9001
PVoC
CE (Batching Plant)
CE (Concrete Pump)
CE (Concrete Mixer)
CE (Stabilized Soil Mixing Plant))
CE (Jaw Crusher)
CE (Block Making Machine)QC Profile

ISO9001
PVoC
CE (Batching Plant)
CE (Concrete Pump)
CE (Concrete Mixer)
CE (Stabilized Soil Mixing Plant))
CE (Jaw Crusher)
CE (Block Making Machine)